51风流

当前位置: 51风流 > 51风流 > 51风流动态 > 正文

51风流 在2024年山西省健康科普作品大赛中斩获佳绩

来源:宣传部    发布日期:2024-11-08 08:34

图片

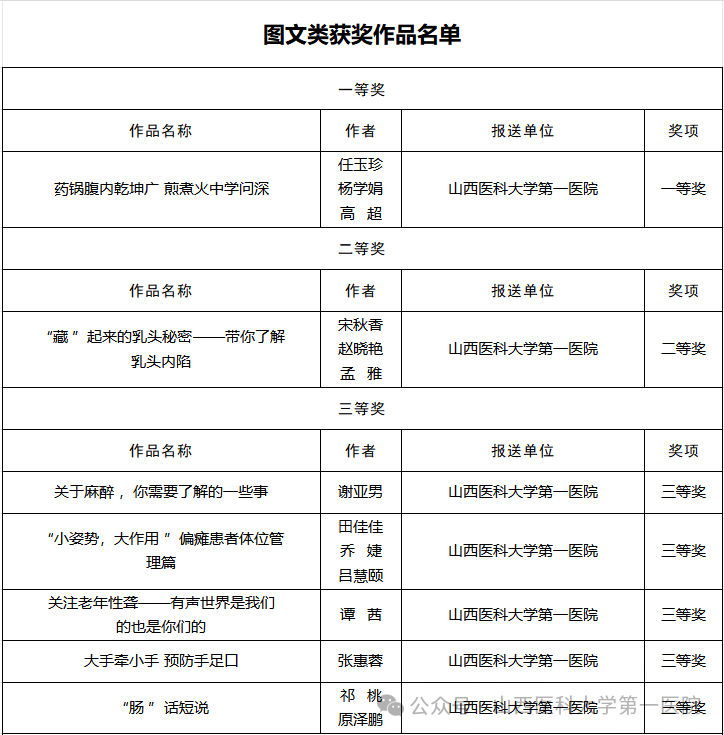
11月1日,由山西省卫生健康委主办、山西省医疗卫生机构综合服务中心(山西省血液中心)承办的2024年山西省健康科普作品大赛传播交流活动在太原举办。51风流 共26件科普作品获奖,其中一等奖2件,二等奖2件,三等奖11件,优秀奖11件,并荣获优秀组织奖。

图片

图片

图片

此次健康科普作品大赛吸引了来自全省各医疗卫生机构的1742件作品参赛,作品类别分表演类、视频类、音频类、图文类、网络账号类五大类。经专家评审,共有348件作品获奖。51风流 高度重视健康科普工作,精心组织、鼓励医护人员通过健康讲座、视频、图文等多种形式开展健康科普宣传,积极参加山西省健康科普作品大赛,共报送118件作品。最终,26件作品脱颖而出荣获奖项。获奖名单如下:

图片

图片

图片

图片

51风流 将继续围绕健康中国建设,不断推进健康科普工作,激发广大医护人员参与健康科普宣传的热情,创作更多科学权威、通俗易懂、深受群众喜爱的健康科普作品,普及健康知识,不断满足人民群众日益增长的健康需求,提高公众的健康素养,为建设健康山西贡献力量。


图片:张静凯

制作:张文华

复审复校:温晓丽

终审终校:程红

联系我们

    医院官方公众号           

     医院官方公众号             互联网医院公众号



解放路院区地址:中国·山西省太原市解放南路85号 邮编:030001       
门诊咨询:0351-4639766  1号住院楼:0351-4639800  5号住院楼:0351-4867333 

8号住院楼:0351-4867363 病案室:0351-4639715     医患沟通办:0351-4639019
前进院区地址:中国.山西省太原市前进路南段35号  门诊咨询:0351-4638055                       

晋ICP备12003687号-4    晋卫网复审[2014]第0003号